2020年Android开发必杀技:掌握这5大技术,你将主导未来!

mysmile 48 0
2020年Android开发必杀技:掌握这5大技术,你将主导未来!

2020年Android开发:5大核心技术深度解析

你是否在Android开发的浪潮中感到迷茫?别担心,今天我们就来锁定2020年你必须掌握的5大核心技术,让你轻松领跑行业!

回顾Droidcon London 2019大会,从无障碍智能吉他的惊艳演示到Jetpack Compose的横空出世,创新技术如繁星般涌现。面对众多选择,聚焦核心才能避免迷失。

2020年Android开发必杀技:掌握这5大技术,你将主导未来!

跟随本文,我们将深入剖析这些关键技术,揭示其核心价值,并提供实战入门指南。掌握它们或许不会让用户直接惊叹,但能让你构建更强大、更优雅的应用,代码库也将焕然一新!

1. Kotlin:现代Android开发的首选语言

Kotlin正迅速崛起,成为Android开发的新标杆。在Google Play上,近60%的顶级应用已采用Kotlin。尽管C++仍用于底层原生代码,但Kotlin已能全面替代Java。

Kotlin的最大优势是与Java的完全互操作性,开发者可逐步迁移旧代码,无需重写整个应用。Android Studio甚至支持自动从Java转换。

凭借简洁语法和数百项改进,Kotlin在StackOverflow调查中跻身最受欢迎编程语言前五,在移动领域独占鳌头。

迁移现有应用时,建议在修改Java文件时逐步转换为Kotlin。这虽会增加代码审查复杂度,但能确保问题及早发现。

目前,领先团队的Kotlin使用率已超86%,其余为未改动的工具代码。

2. Jetpack:加速开发的利器

AndroidX/Jetpack库是一组实用工具,简化了常见应用需求,如设备数据库Room或数据更新显示LiveData。

使用Jetpack,新项目无需重复造轮子,开发者能快速获取基础组件。这些库频繁更新,功能不断丰富,错误及时修复。它们为协同工作而设计,多使用可减少应用意外。

2020年Android开发必杀技:掌握这5大技术,你将主导未来!

从项目起步就用Jetpack,可节省数百小时。迁移已有应用虽显繁琐,但因库的流行,指南随处可见。至少,底层Android元素可自动转换。

实践中,团队常使用Data Binding和ViewModel,并计划集成Room和Navigation。

3. 模块化设计:提升效率的架构革命

传统应用常构建为单一“巨模块”,虽便于资源共享,但阻碍代码重用,且任何更改都需全库重编译。

模块化设计将应用拆分为小模块,仅需重编译改动部分,大幅缩短构建时间。它还支持即时应用和动态特性等高级功能,用户无需安装即可体验部分功能。

拆分现有应用可能暴露隐藏问题,但一旦完成,代码库将更健康。新项目可快速重用模块,显著节省开发时间!

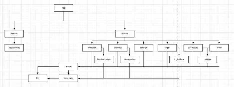
2020年Android开发必杀技:掌握这5大技术,你将主导未来!

模块化应用架构示例(来源:本文作者创建!)

设计模块化架构虽复杂,但已有指导原则可循,如受Nikits Kozlov启发的构建时间优化。Plaid也分享了迁移经验。

领先团队已实现完全模块化,最小化构建中断影响。

4. App Bundle:优化分发的新标准

传统APK分发需安装所有设备资源,导致应用臃肿。App Bundle则让用户只下载所需资源,平均缩减应用大小20%,未优化应用效果更显著。

2020年Android开发必杀技:掌握这5大技术,你将主导未来!

缩减应用大小的示例(资料来源: https://events.google.com/io2018/)

App Bundle诞生仅18个月,却已覆盖超25%的应用安装!它是谷歌推荐格式,大多数应用几乎无需改动即可使用,只需处理Play商店签名。

团队正迁移至App Bundles,同时保持现有工作流程。Alistair Sykes的文章提供了详细迁移指南,涵盖CI服务器和内部共享等。

5. 测试:保障应用稳定的基石

测试虽不炫目,却是确保应用可靠的关键。崩溃率直接影响Play商店评分,必须保持低位。

2020年Android开发必杀技:掌握这5大技术,你将主导未来!

测试金字塔(来源:developer.android.com)

Android常见测试类型包括:

单元测试,如:平方根函数返回正确值吗?

这类测试构成流程主体,确保特定代码段按预期运行。建立信心后,可用于…

集成测试。如:数学模块能与位置模块协同工作吗?

这些测试确保代码区域正常交互。组件通信无误后,可添加…

自动UI测试,如:用户能在应用上标记位置吗?

在设备或仿真器上运行,验证完整用户体验。它们通常更慢、更不便。

谷歌建议测试分布为70%单元测试、20%集成测试和10%大型测试,占比小的部分执行和维护成本更高。

最佳资源是官方文档,提供所有测试类型的介绍和实现教程。

团队聚焦单元测试,占比超谷歌建议,以确保新类行为可预测。同时改进自动UI测试,减少对手动测试的依赖。

Android生态繁荣,社区强大,新技术传播迅速。掌握这些核心技能,你将能更快解决问题、高效协作。现在,就行动起来,探索这些技术,提升你的开发实力吧!推荐关注Android开发者博客、/r/AndroidDev和Fragmented播客,持续学习前沿实践。

相关问答

Android开发的技术层次是指哪些?

1、基础层涉及CPU、GPU及外设驱动,需熟悉Linux内核和Android驱动接口规范。

开发基于android平台的软件需要许多什么技术?-ZOL问答

先掌握Java或Kotlin,再学习Android四大组件和SQLite数据库,理解其独特机制。

Oracle数据库开发和Android开发技术相比哪个前景更好?

两者均处平稳发展阶段,行业内有大量技术人员。长远看,Android开发因移动生态持续扩张,前景更广阔。

三年以上Android开发的核心竞争力是什么?-OSCHINA-中文...

核心竞争力在于架构设计、性能优化和新技术快速落地能力,超越基础编码。

怎么开发简单的android实时聊天app,用哪些技术?-ZOL问答

可采用Socket或WebSocket实现实时通信,结合后端服务和UI设计,快速构建聊天应用。

android开发需要学计算机网络原理吗?要不要熟练掌握计算机...

需掌握计算机网络基础,如HTTP协议和Socket编程,以应对网络请求和数据传输需求。

安卓手机主题开发用到什么技术?

依赖Android SDK和Eclipse ADT,涉及资源管理和界面定制,需熟悉主题引擎。

开发有哪些好用的框架-OSCHINA-中文开源技术交流社区

流行框架包括Retrofit、Glide和RxJava,可提升开发效率,社区资源丰富。

eclipseandroid开发环境搭建需要哪些技术-ZOL问答

需配置SDK、AVD管理器、ADT插件和JDK,确保环境完整。

android开发和Web前端开发的不同-ZOL问答

Android开发侧重原生应用和系统集成,Web前端聚焦浏览器端交互,两者技术栈和场景各异。